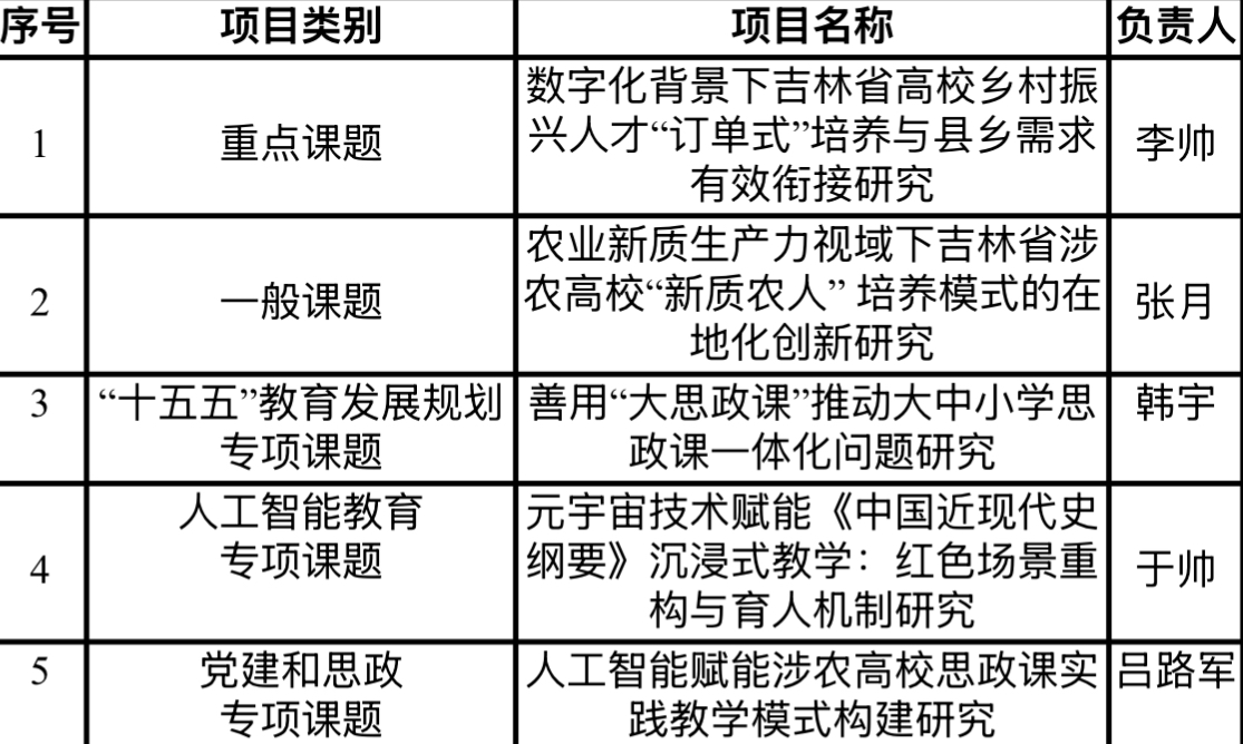
近日,吉林省教育科学“十四五”规划2025年度课题立项名单正式公布。我院李帅、张月、韩宇、于帅、吕路军五名教师申报的课题获批立项,实现了学院在该级别省级课题立项数量上的历史性突破,彰显了学院教师在教育科学研究领域的深厚潜力与蓬勃活力,为学院“十四五”期间的学科建设与科研发展写下了浓墨重彩的一笔。

本次成功立项的五项课题,研究视角多元、时代特色鲜明,紧密围绕当前思想政治理论课改革创新的前沿与难点问题,充分体现了我院教师立足教学实践、回应时代命题的学术敏锐性与担当精神。极大地鼓舞了全体教师的科研热情,为我们后续申报更高级别科研项目积累了宝贵经验,注入了强大信心。
未来,马克思主义学院将以此为契机,继续强化科研的引领与支撑作用,推动课题研究成果有效反哺课堂教学,不断提升思政课的思想性、理论性和亲和力、针对性。学院将鼓励全体教师深耕不辍,产出更多标志性、高水平的学术成果,为培养担当民族复兴大任的时代新人贡献更强的“马院”力量!
文字:张月
初审:娄嫄
复审:张旭
终审:韩宇